Nouveau projet - Neues Projekt

Remplacement des potentiomètres sur Préamplificateur QUAD 33

Potentiometer-Austausch im Vorverstärker QUAD 33

Potentiometer Replacement for QUAD 33 Preamplifier

Pourquoi faire cette transformation

Cette transformation a pour but d’améliorer la qualité sonore et la précision des réglages.
Les nouveaux potentiomètres offrent une meilleure stabilité, une course plus régulière et un ressenti plus professionnel.
C’est aussi l’occasion de moderniser l’appareil tout en conservant son caractère d’origine.

Warum diese Umrüstung

Diese Umrüstung soll die Klangqualität und die Präzision der Einstellungen verbessern.
Die neuen Potentiometer bieten eine bessere Stabilität, gleichmäßigere Regelung und ein professionelleres Bediengefühl.
Zugleich wird das Gerät modernisiert, ohne seinen ursprünglichen Charakter zu verlieren.

Why make this modification

The purpose of this modification is to improve sound quality and control accuracy.
The new potentiometers provide better stability, smoother adjustment, and a more professional feel.
It’s also an opportunity to modernize the device while keeping its original character.

Suivi de la transformation du Quad 33

Dimanche 05.10.2025

Étape 1 : Élaboration du cahier des charges

  • Objectif : Remplacer les potentiomètres par des modèles ALPS afin de garantir une installation simple et performante.

  • Travail réalisé : Définition des besoins techniques et fonctionnels.

  • Cahier des charges rédigé.

 

Étape 2 : Commandes

  • Préampli Quad : Commandé via une plateforme de vente aux enchères.
    Livraison prévue : mercredi.

  • Potentiomètres : Commandés séparément.
    En cours de livraison.

-------------------

Schritt 1: Erstellung des Lastenhefts

  • Ziel : Die Potentiometer durch ALPS-Modelle ersetzen, um eine einfache und leistungsfähige Installation zu gewährleisten.

  • Durchgeführte Arbeiten : Definition der technischen und funktionalen Anforderungen.

  • Lastenheft erstellt.

 

Schritt 2 : Bestellungen

  • Quad-Vorverstärker : Über eine Auktionsplattform bestellt.
    Voraussichtliche Lieferung: Mittwoch.

  • Potentiometer : Separat bestellt.
    Lieferung in Bearbeitung.

-------------------

Jeudi 16.10.2025

Réception du matériel

Tout le matériel est enfin arrivé. Les trois potentiomètres ALPS (volume, aigus, basses) sont impeccables, comme prévu.
Je n’ai pas trouvé de pot balance dans la gamme ALPS, donc j’ai opté pour un Piher, ainsi que pour le filtre, également en Piher.
La place en largeur est un peu juste, j’espère que ça passera pour les trois ALPS.

Premier défi – l’interrupteur

Avant de passer au montage des potentiomètres, je dois résoudre le problème de l’interrupteur.

L’interrupteur d’origine n’est plus disponible, il va donc falloir trouver une solution de remplacement et adapter le montage.
Je vais devoir modifier le support afin que le nouveau interrupteur ait le même fonctionnement et qu’il s’intègre correctement.
Il n’est pas envisageable d’ajouter un interrupteur secteur à l’arrière de l’appareil, par exemple… donc au boulot ! 💪

 

Étape 3 Adaptation du potentiometre de volume

La solution retenue

Après avoir réalisé plusieurs prototypes, je suis arrivé à une solution qui me semble la meilleure pour conserver l’allumage sur le potentiomètre de volume.

C’est une solution très simple à installer : aucun perçage ni limage du boîtier n’est nécessaire.
Il suffit de placer le potentiomètre dans son trou, d’ajouter par-dessus le module de l’interrupteur, puis de serrer le tout.

Ensuite, mettez le réglage à zéro, puis placez la came sur l’axe jusqu’au fond : la roulette du switch doit se trouver dans la cannelure de la roue. Tournez ensuite le potentiomètre au maximum et serrez légèrement la vis de la roue.

La roue est un peu dure à insérer sur l’axe — c’est volontaire, pour permettre d’orienter la vis de serrage vers le haut de l’appareil.

Un trou est prévu sur la droite de la plaque pour le passage des fils de l’interrupteur.

Je vais maintenant m’attaquer au circuit imprimé (print) de connexion du potentiomètre et de l’interrupteur, toujours dans l’idée que ce soit le plus simple possible pour vous.

À bientôt pour des nouvelles !

--------------------

Empfang des Materials

Alles Material ist endlich angekommen. Die drei ALPS-Potentiometer (Lautstärke, Höhen, Bässe) sind einwandfrei, wie erwartet.
Einen Balance-Potentiometer habe ich in der ALPS-Serie nicht gefunden, daher habe ich mich für ein Piher-Modell entschieden, ebenso für den Filter, ebenfalls von Piher.
Der Platz in der Breite ist etwas knapp – ich hoffe, dass die drei ALPS trotzdem passen.


Erste Herausforderung – der Netzschalter

Bevor ich mit der Montage der Potentiometer beginne, muss ich das Problem mit dem Schalter lösen.

Der originale Schalter ist nicht mehr erhältlich, daher muss ich eine Ersatzlösung finden und die Halterung anpassen.
Ich werde die Befestigung so modifizieren, dass der neue Schalter die gleiche Funktion behält und sich korrekt einfügt.
Es kommt nicht infrage, zum Beispiel einen Netzschalter auf der Rückseite des Geräts anzubringen … also an die Arbeit! 💪


Schritt 3 – Anpassung des Lautstärkepotentiometers

Die gewählte Lösung

Nach mehreren Prototypen bin ich zu einer Lösung gekommen, die mir am besten erscheint, um die Einschaltfunktion über das Lautstärkepotentiometer zu erhalten.

Diese Lösung ist sehr einfach zu installieren: Es ist weder Bohren noch Feilen am Gehäuse erforderlich.
Man setzt einfach das Potentiometer in die Öffnung, platziert das Schaltermodul darüber und zieht alles fest.

Dann den Regler auf Null stellen und die Nocke auf die Achse bis zum Anschlag aufsetzen: Die Schalterrolle muss in der Nut der Nocke sitzen.
Anschließend das Potentiometer bis zum Anschlag drehen und die Schraube der Nocke leicht anziehen.

Die Nocke ist etwas stramm auf der Achse – das ist beabsichtigt, damit die Schraube nach oben, also zur Oberseite des Geräts, zeigt.

Auf der rechten Seite der Platte ist eine Öffnung für die Durchführung der Schalterkabel vorgesehen.

Als Nächstes werde ich mich um die Leiterplatte (PCB) für die Verbindung des Potentiometers und des Schalters kümmern – immer mit dem Ziel, die Montage für euch so einfach wie möglich zu gestalten.

Bis bald mit weiteren Neuigkeiten!

 

Vendredi 17.10.2025

Étape 4 : Déssin du circuit imprimé

Les circuits de connexion sont dessinés et prêts à recevoir les composants.
Les photos montrent l’aspect final une fois les potentiomètres installés.

Les fils sont prévus pour être soudés sous la platine, mais il est également possible de les souder sur le dessus (moins recommandé, car plus proche du couvercle de l’appareil).

 

Étape 5 : Montage des potentiomètres

Dépose des anciens composants

  • Dessouder soigneusement tous les fils reliés aux anciens potentiomètres.
  • Retirer les anciens potentiomètres.

 

Installation des nouveaux potentiomètres

  • Placer les nouveaux modèles en respectant le sens d’origine.
  • Pour le potentiomètre de balance, effectuer un réglage à mi-course : environ 500 Ω entre la broche centrale et les deux broches extérieures.
  • Positionner le levier bien vertical, puis serrer fermement.

 

Ajustements mécaniques

  • Pour les potentiomètres de balance et de filtre Phier, le pas de vis est environ 0,5 mm trop grand.
  • Agrandir légèrement les trous du boîtier à l’aide d’une petite lime ronde.
  • L’opération est simple et rapide : il y a suffisamment d’espace pour travailler et très peu de matière à retirer.

 

Remarques

  • Les potentiomètres aigus et basses s’adaptent parfaitement sans modification.
  • J’avais indiqué qu’aucune modification du boîtier ne serait nécessaire, mais après vérification, seul un léger ajustement a été indispensable.
  • D’autres modèles ont été envisagés, mais leur qualité était légèrement inférieure à celle des Phier retenus.
  • 👉 À voir si les pas de vis sont adaptés.

 

Étape suivante

  • Réaliser un câblage provisoire des potentiomètres.
  • Procéder aux tests de fonctionnement lors de la prochaine étape.

----------------------

Schritt 4: Entwurf der Leiterplatte

Die Anschlussplatinen sind gezeichnet und bereit, die Bauteile aufzunehmen.
Die Fotos zeigen das Endergebnis, sobald die Potentiometer eingebaut sind.

Die Drähte sind dafür vorgesehen, unter der Platine verlötet zu werden, es ist jedoch auch möglich, sie oben zu löten (weniger empfohlen, da näher am Gehäusedeckel des Geräts).

 

Schritt 5: Montage der Potentiometer

Ausbau der alten Komponenten

  • Alle mit den alten Potentiometern verbundenen Drähte sorgfältig auslöten.

  • Die alten Potentiometer entfernen.

 

Einbau der neuen Potentiometer

  • Die neuen Modelle in der ursprünglichen Ausrichtung einsetzen.

  • Beim Balance-Potentiometer eine Mittelstellung einstellen: etwa 500 Ω zwischen dem mittleren Anschluss und den beiden äußeren Anschlüssen.

  • Den Hebel senkrecht ausrichten und anschließend festziehen.

 

Mechanische Anpassungen

  • Bei den Balance- und Filter-Piher-Potentiometern ist das Gewinde etwa 0,5 mm zu groß.

  • Die Löcher im Gehäuse mit einer kleinen Rundfeile leicht vergrößern.

  • Der Arbeitsvorgang ist einfach und schnell: Es gibt ausreichend Platz zum Arbeiten und nur wenig Material muss entfernt werden.

 

Hinweise

  • Die Höhen- und Basspotentiometer passen perfekt ohne Änderungen.

  • Ich hatte ursprünglich angegeben, dass keine Änderungen am Gehäuse notwendig seien, aber nach Überprüfung war nur eine kleine Anpassung erforderlich.

  • Andere Modelle wurden in Betracht gezogen, waren jedoch qualitativ etwas schwächer als die gewählten Piher.
    👉 Zu prüfen, ob die Gewindegrößen (Pas de vis) passen.

 

Nächster Schritt

  • Eine provisorische Verdrahtung der Potentiometer vornehmen.

  • Anschließend die Funktionsprüfung im nächsten Schritt durchführen.

Samedi 18.10.2025

Étape 6 : Test de l’ampli avec les nouveaux potentiomètres

Résultats des essais

Les tests audio ont été un succès pour l’ensemble des nouveaux potentiomètres, à l’exception de celui de la balance.
Le réglage fonctionnait, mais il fallait tourner le potentiomètre presque jusqu’à ses extrémités pour obtenir l’effet voulu.

Sur le Quad 33, la course de réglage de la balance n’utilise qu’environ un tiers de la course totale du potentiomètre.
Je me doutais qu’il y avait quelque chose d’inhabituel : un potentiomètre de 1 kΩ utilisé sur une si petite portion de sa course, ce n’est pas logique.

 

Analyse du potentiomètre d’origine

Après démontage du potentiomètre d’origine, j’ai découvert l’astuce utilisée par les ingénieurs de Quad :

  • Ils ont sélectionné une portion centrale du bobinage correspondant à 1 kΩ.

  • Le reste de la piste a été peint avec une laque conductrice à base de poudre d’argent, afin de court-circuiter les zones inutilisées de la résistance.

💡 Très ingénieux !
C’est pour cette raison qu’ils ont choisi un potentiomètre bobiné : cette laque ne tient pas sur les pistes en carbone.
Une excellente idée des ingénieurs de Quad… mais qui complique un peu mon projet de remplacer tous les potentiomètres.

 

Recherche de solutions

J’ai entrepris des recherches dans différentes boutiques d’électronique pour trouver une alternative.
J’ai donc commandé plusieurs versions de potentiomètres :

  • des modèles carbone avec un point de connexion aux deux tiers de la course,

  • plusieurs potentiomètres bobinés,

  • et une laque conductrice à base d’argent pour tenter de reproduire un modèle équivalent à l’original.

 

Suite du projet

Les délais de livraison sont estimés à 3 à 4 semaines.
En attendant, je vais :

  • peaufiner les circuits imprimés de connexion,

  • et commander quelques plaques prototypes.

 

Conclusion

Les premiers résultats sont encourageants.
Il reste à finaliser la solution pour la balance afin d’obtenir un comportement identique au modèle d’origine.

À bientôt pour de nouvelles aventures !

------------------------

Schritt 6 : Audiotests der neuen Potentiometer

Testergebnisse

Die Audiotests waren ein Erfolg für alle neuen Potentiometer – mit Ausnahme des Balance-Reglers.
Die Funktion war gegeben, aber man musste den Potentiometer fast bis zu seinen Endanschlägen drehen, um die gewünschte Wirkung zu erzielen.

Beim Quad 33 wird der Regelbereich der Balance nur auf etwa ein Drittel des gesamten Drehwegs des Potentiometers genutzt.
Ich hatte bereits vermutet, dass hier etwas ungewöhnlich war: ein 1-kΩ-Potentiometer, das nur auf einem so kleinen Teil seines Regelwegs verwendet wird, erschien mir unlogisch.

 

Analyse des Originalpotentiometers

Nach dem Ausbau des Originalpotentiometers habe ich den Trick entdeckt, den die Ingenieure von Quad angewendet haben:

  • Sie haben einen mittleren Abschnitt der Wicklung ausgewählt, der 1 kΩ beträgt.
  • Den restlichen Bereich haben sie mit einem leitfähigen Lack auf Silberpulverbasis überzogen, um die nicht genutzten Widerstandsteile zu überbrücken. 

💡 Sehr clever! 

Deshalb haben sie ein Drahtpotentiometer verwendet – dieser Lack haftet nämlich nicht auf Kohlebahnen.
Eine wirklich gute Idee der Quad-Ingenieure … aber sie erschwert mein Projekt, alle Potentiometer zu ersetzen.

 

Suche nach Lösungen

Ich habe in verschiedenen Elektronikgeschäften nach Alternativen gesucht und mehrere Varianten bestellt:

  • Kohlenpotentiometer mit einem Abgriff bei zwei Dritteln des Regelwegs,
  • mehrere Drahtpotentiometer,
  • sowie einen silberhaltigen leitfähigen Lack, um einen Nachbau des Originals herzustellen.

 

Nächste Schritte

Die Lieferzeit beträgt etwa 3 bis 4 Wochen.
In der Zwischenzeit werde ich:

  • die Leiterplattenlayouts für die Anschlüsse verfeinern,
  • und einige Prototypplatinen bestellen.

 

Fazit

Die ersten Ergebnisse sind vielversprechend.
Nun bleibt es, eine Lösung für den Balance-Regler zu finden, damit er sich genau wie das Original verhält.

Bis bald mit neuen spannenden Entwicklungen!

Mercredi 05.11.2025

Étape 1 : Contrôle et montage des nouvelles platines

Les circuits sont enfin arrivés, et ils sont de très bonne qualité.
Je vais maintenant pouvoir procéder à leur installation.
Il reste encore le problème du potentiomètre de balance, comme décrit précédemment.
J’ai également reçu tout le matériel nécessaire pour effectuer les premiers tests sur les nouveaux potentiomètres.

Lundi 10.11.2025

Étape 2 : Contrôle et montage des nouvelles platines

Un potentiomètre récalcitrant

J’ai d’abord tenté de modifier un potentiomètre de 2,2 kΩ pour le transformer en 1 kΩ, en limitant sa course à une portion restreinte. Malheureusement, malgré plusieurs essais, le résultat n’était ni précis ni satisfaisant.
J’ai donc décidé d’abandonner l’idée de reproduire le potentiomètre d’origine à l’identique.

Une nouvelle approche

Après avoir mis ce projet de côté pour me consacrer à d’autres réalisations, je m’y suis remis dimanche et lundi. Et comme souvent, la nuit porte conseil !
La solution s’est imposée : utiliser un potentiomètre linéaire de qualité de 1 kΩ, exploité sur toute sa plage de réglage, tout en conservant le bouton d’origine du QUAD 33.

Une mécanique sur mesure

Pour adapter ce nouveau potentiomètre, j’ai dû concevoir une petite mécanique avec roulements et poulie de réduction.
J’ai commencé par calculer la course en millimètres du bouton, puis je l’ai transposée à la rotation complète du potentiomètre.
Ensuite, j’ai entièrement refait la glissière du bouton blanc afin qu’elle puisse accueillir la réglette crantée assurant la liaison avec l’axe du potentiomètre.

J’ai aussi prévu la possibilité de revenir à la version d’origine : deux petites réglettes se vissent simplement sur la base du bouton blanc.
Avec un peu de graisse silicone, le mouvement est maintenant fluide, précis et agréable.

Des résultats à la hauteur

Les mesures à l’oscilloscope sont très concluantes : la réponse est régulière et parfaitement équilibrée.
Le projet est donc terminé, et je vais désormais le tester plusieurs jours pour observer le comportement mécanique dans le temps.


Le kit est disponible !

Le kit de potentiomètres pour QUAD 33 est maintenant disponible sur le site, proposé en plusieurs modules :

  • Volume

  • Balance

  • Réglage des graves et aigus

  • Filtres

  • Ou bien l’ensemble complet des potentiomètres

Installation et recommandations

La documentation d’installation est en cours de préparation.
L’opération ne demande aucune modification majeure, si ce n’est de limer légèrement les deux trous des potentiomètres de balance et de filtre.
Cependant, il est fortement recommandé d’être à l’aise avec l’électronique et la mécanique avant de se lancer.


🔧 À vos outils !
C’est une superbe transformation à réaliser pour redonner une seconde jeunesse à votre QUAD 33.

 

Ajouter un commentaire

Commentaires

BOUENNEC
il y a un jour

Bonjour,
Je suis intéressé par votre kit potentiomètre pour mon Quad 33.
Pouvez-vous me faire un devis à ce sujet ?
Merci de votre retour.
Cordialement,
Serge

Bernier
il y a 2 mois

Bonjour,
Je suis aussi intéresser pour connaitre la référence du potentiomètre volume.
merci d'avance
Marco

roca
il y a 4 mois

bonjour qu elle est la referenece du potentiometre arret volume que l on peut monter pour remplacer celui d origine?
dans l attente de votre reponse
cordialement
jf roca


Un kit à la hauteur du QUAD 33

Ce kit en vaut vraiment la peine : il est à la hauteur de la qualité légendaire du préampli QUAD 33.
Associé aux cartes que je propose pour le QUAD 303, c’est une véritable cure de jeunesse pour une marque emblématique de la haute fidélité.

La version finale sera disponible prochainement, une fois tous les petits ajustements techniques terminés.
👉 Le prix sera communiqué ultérieurement.

Après avoir révisé plusieurs préamplificateurs QUAD 33, je me suis rendu compte que les potentiomètres sont souvent très durs à tourner, produisent des crachotements, et ne sont plus linéaires sur les deux canaux. De plus, ces pièces ne sont plus disponibles sur le marché.

C’est pourquoi j’ai décidé de les remplacer par des composants de haute qualité de la marque ALPS.

L’objectif est de respecter totalement le design extérieur de l’appareil, en ne modifiant que l’intérieur, afin de pouvoir adapter les boutons d’origine et surtout de conserver le système de réglage de la balance.

Le point le plus important, c’est que ce kit de mise à jour, comme tous ceux que je propose (que ce soit pour Revox ou d'autres marques), soit le plus simple possible à installer pour le client qui en fera l’acquisition.

Aucune modification du boîtier (perçages, ajustements, etc.) ne sera nécessaire.
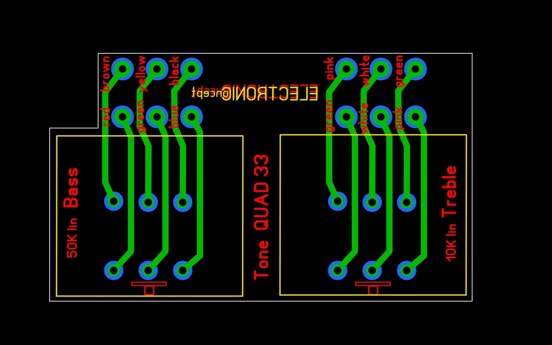
Le câblage sera également simplifié au maximum : les connexions des fils seront regroupées à l’arrière du circuit imprimé qui intègre les potentiomètres, avec une notation claire des couleurs.


Ein Upgrade, das sich wirklich lohnt

Dieses Kit lohnt sich absolut – es entspricht der hohen Qualität des legendären QUAD 33-Vorverstärkers.
In Kombination mit den von mir entwickelten Karten für den QUAD 303 bekommt diese klassische Marke neues Leben eingehaucht.

Die finale Version wird in Kürze verfügbar sein, sobald alle kleinen Anpassungen abgeschlossen sind.
👉 Der Preis wird später bekanntgegeben.

Nach der Überarbeitung mehrerer QUAD 33-Vorverstärker habe ich festgestellt, dass die Potentiometer oft sehr schwergängig sind, Kratzgeräusche verursachen und auf beiden Kanälen nicht mehr linear arbeiten. Zudem sind diese Originalteile nicht mehr erhältlich.

Aus diesem Grund habe ich mich entschieden, sie durch hochwertige Komponenten der Marke ALPS zu ersetzen.

Ziel ist es, das äußere Design des Geräts vollständig zu erhalten, lediglich das Innenleben wird angepasst – so können die originalen Knöpfe weiterverwendet werden, und vor allem bleibt die Balance-Regelung erhalten.

Ein besonders wichtiger Punkt ist, dass dieses Upgrade-Kit, wie alle Kits, die ich anbiete (sei es für Revox oder andere Marken), so einfach wie möglich zu installieren ist – auch für den Endkunden.

Es sind keine Änderungen am Gehäuse (wie Bohren oder Fräsen) notwendig.

Die Verkabelung wurde ebenfalls so weit wie möglich vereinfacht: Die Kabelanschlüsse sind auf der Rückseite der Leiterplatte zusammengeführt, die die Potentiometer enthält, mit einer klaren Farbkennzeichnung.


An Upgrade Worth It

This kit is absolutely worth it – it matches the high quality of the legendary QUAD 33 preamplifier.
Combined with the custom upgrade cards I offer for the QUAD 303, this gives a new lease of life to a truly iconic brand in hi-fi history.

The final version will be available soon, after solving a few remaining technical details.
👉 Pricing will be announced shortly.

After servicing several QUAD 33 preamplifiers, I noticed that the original potentiometers are often very stiff to turn, produce crackling noises, and are no longer linear on both channels. On top of that, these parts are no longer available on the market.

That’s why I decided to replace them with high-quality components from ALPS.

The goal is to fully preserve the original exterior design of the unit, while modifying only the internal parts. This allows the original knobs to be reused and, most importantly, keeps the balance adjustment system intact.

One of the key aspects of this upgrade is that, just like all the kits I offer (whether for Revox or other brands), it is designed to be as simple as possible for the customer to install.

No modifications to the enclosure (drilling, cutting, etc.) are required.

The wiring has also been simplified to the maximum: the wire connections are grouped at the back of the printed circuit board that houses the potentiometers, with clear color coding.